M88明升·(中国)股份有限公司

明陞m88官方网站
EN

集团首页

  • 首页
  • 关于我们
    • 明陞m88官方网站‍‍‍‍‍‍‍‍简介
    • 现任领导
    • 组织架构
    • 基层教学组织
    • 联系我们
  • 新闻中心
    • 明陞m88官方网站新闻
    • 通知公告
  • 党团学工
    • 党建工作
    • 团学工作
    • 工会工作
  • 团队队伍
    • 教学团队
    • 导师团队
    • 巴渝学者计划
    • 嘉陵系列人才
    • 特聘专家
  • 人才培养
    • 本科教育
    • 硕士教育
    • 博士教育
    • 国际合作
  • 教学科研
    • 教学动态
    • 教学成果
    • 交流平台
  • 人才招聘
    • 实习就业
    • 本科招生
    • 硕士招生
    • 博士招生
  • 员工工作
    • 员工风采
    • 员工活动
  • 相关下载
  • 党建工作
  • 团学工作
  • 工会工作

当前位置: 首页 > 党团学工 > 团学工作 >

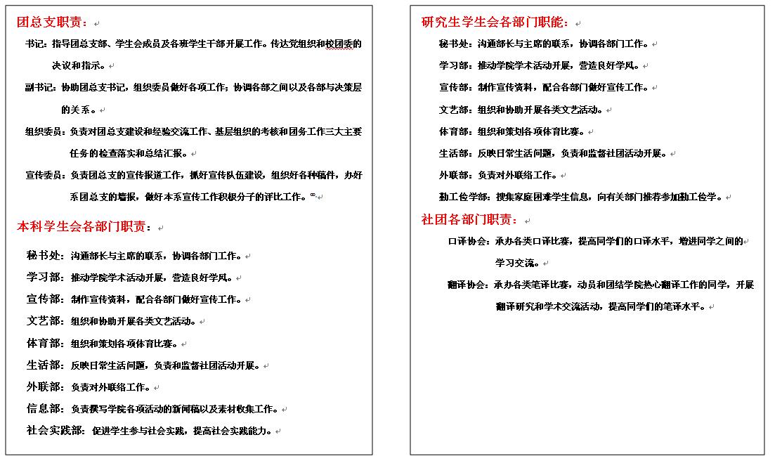
明陞m88官方网站团总支员工会组织结构图

发布时间:2011-11-09 访问次数:

上一篇:译学院研究生会2012年新任干部名单公示

下一篇:重庆市发改革表扬信

通知公告 更多>>
第二届全国话语译介与传播研讨会(三号通知) 重庆翻译学会2024年年会暨第22届学术研讨会(二号通知) 《翻译教学与研究》征稿启事(2024) 明陞m88官方网站2024年冬季博士生论文开题答辩会
员工风采 更多>>

员工风采|徐雯:找寻自己的明灯

祝贺:明陞m88官方网站员工喜获“2022年高等学校外语微课优秀作品征集与交流活动”一等奖

传播重庆-2015届员工吴晓

2011级硕士:向莉—— I have lived my life to the fullest

明陞m88官方网站

公司地址:重庆市沙坪坝区烈士墓壮志路33号西区立德楼B栋1楼

联系电话:023-65012249

版权所有 M88明升·(中国)股份有限公司 渝ICP备19004104号-1 渝公网安备 50010602500177号